2018年全国及各省市风电行业政策汇总及解读
日期:2019/3/26 16:04:45
(来源:2019-3-26 北极星电力网)
2018年政府颁布的风电政策整体上和2017年所关注的问题大致相同,主要集中于消纳问题、分散式风电和海上风电、风电电价上。其中,多达8项政策提及消纳问题,说明政府仍在致力于解决该问题。此外,政府开始关注风电等新能源建设中带来的环境问题。
大量政策出台支持发展风电
2018年,中国已是最大的风电市场,新增装机容量25.9GW,是世界上第一个风电装机容量超过200GW的国家。经历了2017年装机低迷之后,中国重新走上了增长道路,继续保持其无可争议的世界风电领导者地位,累计风电装机容量达到221GW。而风电行业的快速发展离不开国家政策的大力支持,近两年来,国家发布了大量风电政策。


国家能源局出台了《国家能源局关于可再生能源发展“十三五”规划实施的指导意见》,并公布了《2017-2020》年风电新增建设规模方案,计划北京市等25个省市2017-2020年的新增风电建设规模,25省市总体累计新增达11041万千瓦。

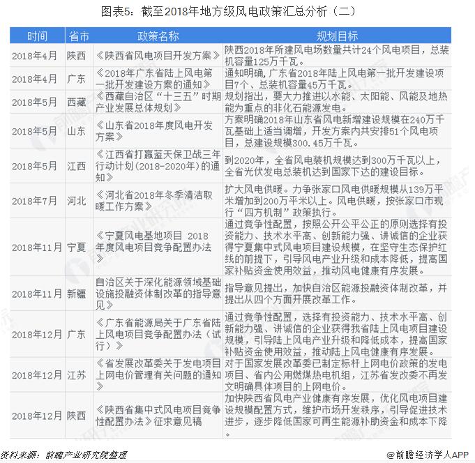
在国家大力鼓励发展风电行业发展后,全国各地纷纷响应号召,同时结合各地自身条件制定了风电发展规划。


风电标准体系进一步完善
根据国家标准化管理委员会发布《2018年中国国家标准公告》显示,据不完全统计,2018年以来,全国共批准了29个风电标准,并在2018-2019年实施的重要风电标准,涉及《风力发电机组防雷装置检测技术规范》、《海上风电场风力发电机组基础技术要求》、《风力发电机组故障电压穿越能力测试规程》等。
2018年国家标准的大量发布实施,将进一步完善我国风电标准体系,提高风电机组并网运行性能,保障电网安全稳定运行,推进与国际先进技术接轨并提高产品国际竞争力。

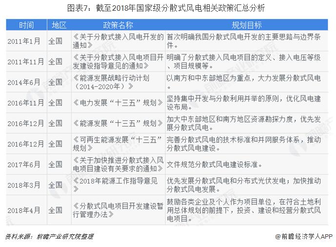
分散式风电政策壁垒被破除
由新能源大规模快速集中式开发导致的“三北”地区的弃风限电问题存在已久,尽管2017年以来已有所缓解,但是弃风问题仍持续存在。当前我国风电建设重心逐渐转移向东部、中部地区,分散式风电也迎来发展机遇期。
2018年4月,国家能源局正式下发《分散式风电项目开发建设暂行管理办法》,明确分散式风电接入电压等级、消纳范围、审批管理方式、金融支持方案等,完善分散式风电的管理流程和工作机制,为分散式风电的发展打通了政策壁垒。

目前贵州、河北、山西、河南、陕西、安徽等地纷纷布局分散式风电项目。其中,河北计划2018-2020年开发分散式接入风电430万千瓦;河南“十三五”拟建216.9万千瓦分散式风电;山西“十三五”分散式风电项目开发建设规模达987.3兆瓦;宁夏、天津等省份也已明确将跟进编制分散式风电建设规划。

据不完全统计,目前我国已有10多个省份下发关于分散式风电规划建设的通知,规划总容量超过900万千瓦。据统计,截至2020年仅河南、河北、山西三省分散式建设规模已超700万千瓦。参照分布式光伏、分布式天然气等装机规模发展规律,预计到2020年,分散式风电装机将超过1800万千瓦,每年新增分散式风电装机规模增速为100%以上。

海上风电政策助力快速发展
2016年11月,国家能源局正式印发《风电发展“十三五”规划》,提出,到2020年底,风电累计并网装机容量确保达到2.1亿千瓦以上的总量目标;其中海上风电并网装机容量达到500万千瓦以上,力争累计并网容量达到5GW以上,重点推动江苏、浙江、福建、广东等省的海上风电建设。伴随着规划的出台,我国海上风电发展规划逐步明确。


根据《风电发展“十三五”规划》,“十三五”期间将积极稳妥推进海上风电建设,重点推动江苏、浙江、福建、广东等省的海上风电建设,到2020年四省海上风电开工建设规模均达到百万千瓦以上;积极推动天津、河北、上海、海南等省(市)的海上风电建设;探索性推进辽宁、山东、广西等省(区)的海上风电项目。到2020年,全国海上风电开工建设规模达到1000万千瓦,力争累计并网容量达到500万千瓦以上。
